Bevr

Bevr Logo

Discover Your Next Favorite Beverage

Effortlessly track, discover, and share beverages with a community of enthusiasts. Your ultimate companion for every sip.

See Bevr in Action

Add New Beverages

View Saved Beverages

Generate Ingredients & Recipes

Select Custom Locations

Personalize Your Theme

View Profile & Statistics

Explore Beverages by Location

Update beverage and personal settings

Powerful Features, Simple Interface


Bevr is packed with features designed to enhance your beverage experience, from discovery to sharing.

Real-time Updates

Get the latest information on new and trending beverages instantly.

Generate Ingredients & Recipes

Smart suggestions based on previously saved beverages to easily recreate your favorites.

Advanced Search & Filters

Filter by type, rating, location, and more to find exactly what you're looking for.

Personalized Ratings

Rate beverages to help track your preferences and discover new favorites.

Personal Collection

Keep a digital collection of every beverage you've tried, rated, and loved.

Offline Access

Access your tracked beverages and lists even without an internet connection.

Presentations


Project Pitch

Show & Tell 1

Show & Tell 2

Final Presentation

Technical Overview


Tech Stack

  • Language: Kotlin
  • UI: Jetpack Compose
  • Architecture: MVVM with Clean Architecture principles
  • Database: Room for local persistence
  • API: Google Maps for location services

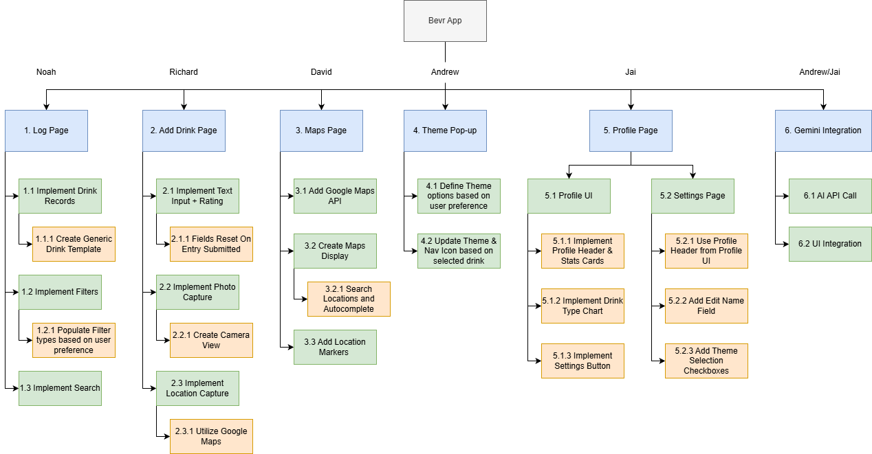
Work Breakdown Structure

bevr work breakdown structure

Threaded Design Diagram

Architecture Diagram 1 Architecture Diagram 2 Architecture Diagram 3 Architecture Diagram 4 Architecture Diagram 5 Architecture Diagram 6